您好,欢迎访问PA直营红外科技(徐州)有限公司网站! PA直营| 在线留言 | 中文 |English |Russian |
咨询热线0516-8763131917558461419
微信在线客服微信在线客服
新闻动态
PA直营Contact us
全国咨询热线0516-87631319

PA直营红外科技(徐州)有限公司

地址:江苏省徐州市经济开发区佟村工业园

邮箱:huineng12345678 @qq.com

网址:http://www.2117hc.com/

电话:0516-87631319

营业时间:8:30-17:00(周一至周五)


您的位置:首页>>新闻动态 > 行业新闻 >
行业新闻

一氧化碳治理,是环保新机遇还是旧瓶装新酒?

发布时间:2025-05-09

信息摘要:

在当今环保意识日益增强的时代,空气质量已成为全民关注的焦点。而一氧化碳(CO)作为我国《环境空气质量标准》中六项基本控制污染物之一,其治理工作正悄然成为环保领域的新热点。

在当今环保意识日益增强的时代,空气质量已成为全民关注的焦点。而一氧化碳(CO)作为我国《环境空气质量标准》中六项基本控制污染物之一,其治理工作正悄然成为环保领域的新热点。

一氧化碳的来源广泛且排放量巨大,主要来源于冶金、化工等行业化石燃料的燃烧、垃圾焚烧以及汽车尾气等。近年来,随着我国大气污染防治工作的不断深入,常规大气污染物的排放得到了有效控制,环境质量有了显著改善。然而,一些非常规污染物的排放问题逐渐浮出水面,一氧化碳便是其中之一。它对人体健康和生态环境都构成了较大威胁,因此成为环保工作重点关注的对象。

钢铁行业作为我国经济的重要支柱产业之一,同时也是一氧化碳排放的主要来源之一。据相关数据显示,我国工业排放的一氧化碳中,有相当一部分来自钢铁行业,其中烧结工序的排放占比高达40%。在双碳战略的大背景下,一氧化碳治理成为钢铁行业节能降碳的关键突破口。

当前,国内90㎡规模以上的烧结机约有500多台, 预计每台烧结机CO催化剂的平均用量达到70立方米。经测算,仅90㎡规模以上的烧结机CO催化剂的需求量预计将达到40000立方米左右,市场规模在200亿元左右,产品的市场前景较为可观,有望成为环保产业的新蓝海。

一氧化碳来源

就钢铁企业而言,一氧化碳产生量大、排放源多,主要来源于三个方面:

一是烧结机、高炉热风炉、轧钢加热炉、石灰窑、自备电厂等燃烧过程中煤、焦炭、高炉煤气、转炉煤气和焦炉煤气不完全燃烧产生的排放;

二是高炉炉顶均压放散和休风放散、炼钢一次烟气、轧钢加热炉反吹煤气、炼焦焦炉和干熄焦等生产过程排放;

三是富裕煤气放散排放。其中,烧结机头烟气一氧化碳浓度可达几千毫克/立方米左右。

相关政策要求

在政策层面,一氧化碳治理工作早已拉开帷幕。2018年,唐山市率先印发《关于对烧结机机头一氧化碳超限值排放的钢铁企业实施限产的通知》,要求全市钢铁企业烧结机机头一氧化碳排放浓度不超过6000毫克每立方米,这标志着钢铁一氧化碳治理工作的正式起步。随后,邯郸、临汾等地方也纷纷跟进,出台了一系列相关政策。2018年8月,《邯郸市钢铁企业烧结机机头一氧化碳治理和高炉、转炉放散管控方案》正式印发;2020年7月,临汾发布《临汾市2020年钢铁行业CO综合治理实施方案(试行)》。

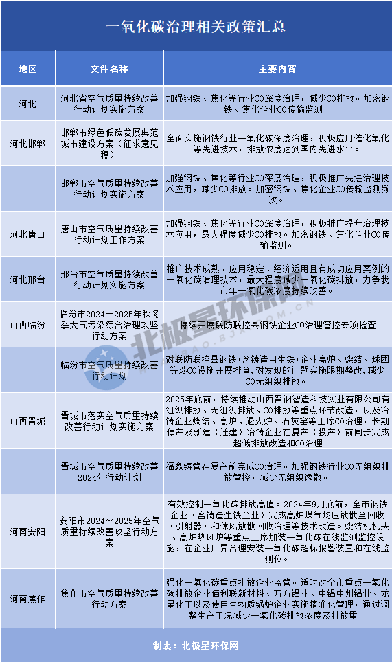
到2024年,据北极星不完全统计,河北唐山、邯郸、邢台;河南焦作、安阳;山西临汾、晋城等城市出台了政策涉及一氧化碳治理。

1.png

唐山、邯郸、邢台三地明确提出,要加强钢铁行业CO深度治理,积极推广先进治理技术的应用;而山西临汾、晋城则聚焦于加强钢铁行业CO无组织排放管控。

从分布区域看,一氧化碳治理主要集中在河北、河南、山西等部分省份的一些重点城市。

从排放标准看,目前国家及地方政府并未对一氧化碳排放限值作出具体规定。北极星梳理发现,目前仅《河北省重点行业环保绩效A级标准钢铁行业(长流程)(试行)》中提出,企业所在设区市(或省直管市)环境空气质量中存在 CO 超标的,烧结机机头CO排放浓度不高于6000 mg/m3。

CO治理技术

在治理技术方面,现有工业烟气CO的治理一般采用源头控制技术,使用清洁燃料和能源、改进燃烧工艺、提高燃烧效率等。

生态环境部也明确表示,控制一氧化碳排放,企业主要采取以下措施:

一是控制烧结机生产稳定性、采用烧结烟气循环技术等,减少烧结工序一氧化碳产生量;

二是提高焦炉燃烧室煤气燃烧效率、控制进入干熄炉的空气量,减少焦炉烟气和干熄焦烟气一氧化碳产生量;

三是回收高炉炉顶均压放散煤气和休风放散煤气,建设煤气柜和增加煤气缓冲用户,实现富裕煤气全部回收利用,控制热风炉空燃比在合理范围内等,减少高炉工序一氧化碳排放;

四是提高转炉煤气回收量,减少煤气放散,并在转炉一次烟气排放口增设燃烧器,确保一氧化碳充分燃烧,回收利用轧钢加热炉反吹煤气,减少炼钢和轧钢工序一氧化碳排放。

但是受限于目前的燃烧技术,仍有大量的CO排放到环境中。因此,末端控制技术成为工业尾气中CO净化的主要手段,其中,催化氧化法具有起燃温度低、催化效率高、无二次污染和适应范围广等优点,成为当前工业烟气CO治理的主流技术。

在线客服
联系方式

热线电话

0516-87631319

上班时间

8:30-17:00(周一至周五)

二维码
加微信二维码
线
PA直营
    网站地图