В сегодняшнюю эпоху растущей экологической осведомленности качество воздуха стало в центре внимания всего народа. Оксид углерода (CO) как один из шести основных контролируемых загрязнителей в « Стандартах качества окружающего воздуха» Китая, его работа по управлению тихо становится новой горячей точкой в области охраны окружающей среды.
Источники окиси углерода обширны и имеют огромные выбросы, в основном из - за сжигания ископаемого топлива в металлургической и химической промышленности, сжигания отходов и выхлопных газов автомобилей. В последние годы, с непрерывным углублением профилактики и контроля загрязнения атмосферы в нашей стране, выбросы обычных атмосферных загрязнителей эффективно контролируются, качество окружающей среды значительно улучшилось. Однако проблема выбросов некоторых нетрадиционных загрязнителей постепенно всплывает, и одним из них является окись углерода. Он представляет большую угрозу как для здоровья человека, так и для окружающей среды и поэтому является объектом повышенного внимания в области охраны окружающей среды.
Сталелитейная промышленность является одной из основных отраслей нашей экономики и одним из основных источников выбросов окиси углерода. Согласно соответствующим данным, значительная часть промышленных выбросов окиси углерода в Китае приходится на сталелитейную промышленность, из которых на процесс спекания приходится до 40% выбросов. В контексте стратегии двойного углерода управление угарным газом стало ключевым прорывом в энергосбережении и сокращении выбросов углерода в сталелитейной промышленности.
В настоящее время в Китае насчитывается около 500 агломерационных машин более 90 м3, и ожидается, что среднее использование катализатора CO в каждой агломерационной машине достигнет 70 м3. По оценкам, спрос на катализаторы CO для агломерационных машин более 90 м3, как ожидается, достигнет около 40 000 м3, размер рынка около 20 млрд. юаней, перспективы рынка продукции довольно значительны, ожидается, что станет новым синим морем для экологически чистой промышленности.
Источники окиси углерода
Что касается сталелитейных компаний, то монооксид углерода производит большое количество и имеет много источников выбросов, главным образом из трех источников:
Во - первых, выбросы в результате неполного сгорания угля, кокса, доменного газа, конвертерного газа и коксового газа в процессе горения агломератора, доменной печи, печи для нагрева прокатной стали, известковой печи, собственной электростанции и т.д.;
Во - вторых, рассеивание давления на крыше доменной печи и высвобождение воздуха, первичный дымовой газ для производства стали, газ обратного продувания для нагревательной печи прокатной стали, коксовая печь и сухое тушение кокса и другие производственные процессы;
В - третьих, выбросы богатого газа. Среди них концентрация окиси углерода в дымовом газе спекающей головки может достигать нескольких тысяч мг / м3.
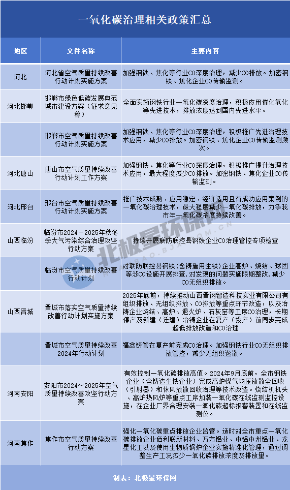
Соответствующие политические требования
На политическом уровне управление угарным газом уже началось. В 2018 году город Таншань первым издал « Циркуляр по введению ограничений на производство сталелитейных предприятий с избыточными выбросами окиси углерода на головке агломерационной машины», требуя, чтобы концентрация выбросов окиси углерода на головке агломерационной машины города не превышала 6000 мг на кубический метр, что знаменует собой официальное начало работы по управлению монооксидом углерода в стали. Впоследствии Ханьдань, Линьфэнь и другие места также последовали за ним, обнародовали ряд соответствующих политик. Август 2018 года, « Ханьданьское металлургическое предприятие агломерационной машины головная часть управления окисью углерода и доменная печь, конвертерная программа контроля за рассеиванием», официально выпущена; В июле 2020 года Линьфэнь опубликовал « План реализации комплексного управления CO в сталелитейной промышленности города Линьфэнь 2020 года (пробная версия) ».



